Terug naar overzicht
Tijd voor targets
Rekenkamer Rotterdam, 03-02-2022
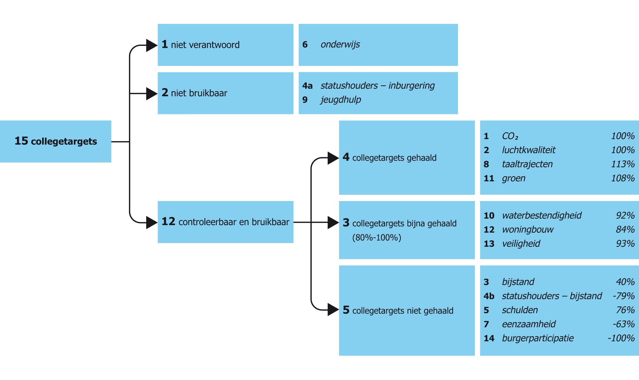
Het Rotterdamse college heeft aan het eind van de collegeperiode zeven targets van de vijftien collegetargets (bijna) gehaald. Vijf targets zijn niet gehaald en drie targets konden niet worden beoordeeld. Het is belangrijk dat de raad in debat gaat met het college over de resultaten. Dit gebeurt te weinig. Zo blijkt uit een van de zeven lessen in het licht van een reflectie over twintig jaar collegetargets door de rekenkamer. Dit en meer concludeert de Rekenkamer Rotterdam in haar rapport ‘Tijd voor targets.’
De rekenkamer heeft in haar rapport ‘Tijd voor targets’ de behaalde resultaten en de toelichting daarop beoordeeld, zoals die zijn opgenomen in de bestuurlijke eindverantwoording 2018-2022 van het college. De collegetargets zijn een belangrijk instrument van de raad om het collegebeleid in samenhang te controleren. Daarnaast heeft de rekenkamer lessen getrokken uit een reflectie over twintig jaar werken met collegetargets.
beoordeling eindverantwoording 2018-2022
Voor de periode 2018-2022 heeft het college vijftien targets geformuleerd. De rekenkamer stelt vast dat zeven targets (47%) voor meer dan 80% zijn behaald. Vijf targets zijn niet gehaald (33%). Een overzicht van de beoordeling is hieronder weergegeven:
De rekenkamer constateert dat het college bij de targets meestal voldoende uitlegt waarom ze wel of niet zijn gehaald en wat het college heeft gedaan om het beoogde doel te halen. Deze toelichting is belangrijk voor de raad om het debat te voeren met het college over het behalen van de politieke doelen.
lessen uit 20 jaar collegetargets
Na twintig jaar collegetargets is een van de lessen dat onafhankelijke controle van de realisatie van collegetargets noodzakelijk is. Een andere les gaat over het feit dat de raad meer aandacht en tijd zou moeten hebben voor het politieke debat over de collegetargets. De raadsbehandeling van de targets vond de afgelopen jaren vaak versnipperd plaats. Dit ondanks het feit dat de raad in de afgelopen twintig jaar een nuttig instrument in handen had om het college te controleren.
raadsbehandeling
Op dinsdag 8 februari 2022 om 16.30 uur wordt het rapport toegelicht aan de gemeenteraad in een raadsbrede technische sessie. De eindverantwoording van het college wordt behandeld in de raadsvergadering van donderdag 24 februari 2022. Beide bijeenkomsten zijn te volgen via https://rotterdam.raadsinformatie.nl/
media
binnenlandsbestuur.nl/rekenkamer rotterdam haalde bijna helft doelen
rd.nl/rekenkamer rotterdams college heeft bijna helft doelen gehaald
ad.nl/rekenkamer rotterdam helft van de gestelde doelen is in vier jaar zo goed als gehaald
vandaagenmorgen.nl/20 jaar collegetargets bw Rotterdam
vandaagenmorgen.nl/burgerparticipatie gaat achteruit veiligheid verbetert
nrc.nl/de politiek moet toetsing van beleid niet als corvee zien
De Rotterdamse raad wil verder met de bevindingen en lessen uit ons rapport Tijd voor Targets. Dat blijkt uit een motie die donderdag 23 juni 2022 ingediend werd bij het debat over het coalitieakkoord. De motie werd met algemene stemmen aangenomen en door het college omarmt.
De rekenkamer constateert dat het college bij de targets meestal voldoende uitlegt waarom ze wel of niet zijn gehaald en wat het college heeft gedaan om het beoogde doel te halen. Deze toelichting is belangrijk voor de raad om het debat te voeren met het college over het behalen van de politieke doelen.
lessen uit 20 jaar collegetargets
Na twintig jaar collegetargets is een van de lessen dat onafhankelijke controle van de realisatie van collegetargets noodzakelijk is. Een andere les gaat over het feit dat de raad meer aandacht en tijd zou moeten hebben voor het politieke debat over de collegetargets. De raadsbehandeling van de targets vond de afgelopen jaren vaak versnipperd plaats. Dit ondanks het feit dat de raad in de afgelopen twintig jaar een nuttig instrument in handen had om het college te controleren.
raadsbehandeling
Op dinsdag 8 februari 2022 om 16.30 uur wordt het rapport toegelicht aan de gemeenteraad in een raadsbrede technische sessie. De eindverantwoording van het college wordt behandeld in de raadsvergadering van donderdag 24 februari 2022. Beide bijeenkomsten zijn te volgen via https://rotterdam.raadsinformatie.nl/
media
binnenlandsbestuur.nl/rekenkamer rotterdam haalde bijna helft doelen
rd.nl/rekenkamer rotterdams college heeft bijna helft doelen gehaald
ad.nl/rekenkamer rotterdam helft van de gestelde doelen is in vier jaar zo goed als gehaald
vandaagenmorgen.nl/20 jaar collegetargets bw Rotterdam
vandaagenmorgen.nl/burgerparticipatie gaat achteruit veiligheid verbetert
nrc.nl/de politiek moet toetsing van beleid niet als corvee zien
De Rotterdamse raad wil verder met de bevindingen en lessen uit ons rapport Tijd voor Targets. Dat blijkt uit een motie die donderdag 23 juni 2022 ingediend werd bij het debat over het coalitieakkoord. De motie werd met algemene stemmen aangenomen en door het college omarmt.Tijdslijn
Rapport
tijd voor targets
Persbericht
persbericht tijd voor targets